
奥地利施比特劳垃圾发电厂
垃圾焚烧发电曾经是专属于欧美的高端发电方式。既可以提供能源又环保高效。在我印象中,国家领导曾经访问奥地利的过程中专门参观了当地一家垃圾发电厂。当时觉得这玩意国内要是建成了就好了。

西安灞桥江村沟垃圾填埋场和故宫的面积对占比,地100个足球场,这里提前20年达到了设计容量
我国原来主要的城市垃圾处理方式是填埋。在城市郊区规划一个片区专门深埋生活垃圾。这么做其实是治标不治本,因为垃圾填埋分解过程中会逐步释放细菌、病毒等有害物质,并容易产生垃圾渗滤液。垃圾渗滤液一旦发生泄漏,将对周边环境造成二次污染。同时,垃圾填埋分解缓慢,将长期占用大量的土地资源。这对土地资源很紧张的我们来说不是长久之计。
早年很多城市的垃圾填埋场早就不堪重负了。比如西安的垃圾填埋厂在2019年就提前20年达到了设计容量。

垃圾焚烧两种技术路线国内都走通了
所以垃圾焚烧厂的建设规划十几年前就写入预案了。当时国家也很着急,要找到一条可持续清楚生活垃圾的方案。
而到今天,和所有中国大力发展后的产业一样。垃圾焚烧发电厂过剩了,如果目前的产能结构下,制约垃圾焚烧发电的最大瓶颈是生活垃圾不够了。
现在垃圾处理的基础流程是把垃圾运输到焚烧厂,卸到垃圾储坑内,经自然发酵(堆放5-7天)。这期间析出垃圾中的部分水量以提高热值,期间产生的沼气回收至焚烧炉利用。垃圾堆存所产生的渗滤液,经处理达标后,作为全厂生产用水。

垃圾焚烧发电的粗略流程
发酵后的垃圾经经过料斗进入高达850-1100℃的焚烧炉内,焚烧烟气停留2秒以上,高温有效控制二噁英(剧毒致癌物)的生成。垃圾在锅炉内燃烧产生热能,用于汽轮发电机进行发电。垃圾燃烧过程所需的助燃空气取自于垃圾池内产生的臭气,使垃圾池维持负压,确保池内臭气不会外溢。
焚烧后的炉渣可用作建筑材料,产生的烟气经烟气处理系统净化后,去除烟气中酸性污染物、颗粒物、氮氧化物、重金属及二噁英等污染物,达标后的洁净气体排至大气。

国内的垃圾焚烧设备已经出口泰国佛统府和马来西亚雪兰
目前垃圾焚烧设备、运营全面国产化了。2015年前后三峰环境、光大环保这种企业,都已经开始反向出口设备,所以从2016年开始国内政府下文,补贴引导开始上产能。不过产能上的太快太猛了。
比如福山循环经济产业园承担着广州市每天35%左右的垃圾处理任务,如今该园区没有满负荷运转。 福山循环经济产业园正是中国近几年新建的垃圾焚烧厂的缩影。

位于广州市黄埔区新龙镇福山村垃圾焚烧厂,一年能处理300万吨垃圾
2016年,中国共有焚烧厂299座(包括城市和县城垃圾焚烧厂),总处理规模28万吨/日,总装机容量5,234MW。
但当时间到了2023年8月,中国已经有焚烧厂925家,而全世界的垃圾焚烧厂是2100家。以前的前几名是德国、日本和美国。护理能力是处置能力3490万吨、2700万吨、2500万吨。而中国去年的处理垃圾总量是2.3亿吨,又一个遥遥领先的指标。

国内的焚烧厂针对国际主流的办法进行了优化
如今中国城市和县城的垃圾焚烧满载量已经是103.5万吨/天,提前2年就完成了“十四五”规划目标。当时规划到2025年底,全国城镇生活垃圾焚烧处理能力达到80万吨/日左右。而去年就超了25%。按照103.5万吨/天全产能焚烧的话,中国一年产生的城市垃圾已经不够烧了......
因为截止到2022年我国城市、县城生活垃圾清运量分别达到2.44亿吨、0.67亿吨。焚烧处理率分别为79.8%、55.2%。按照产能100%执行,中国能处理3.7亿吨生活垃圾。

减少剧毒物质的产生和挥发是垃圾焚烧技术的一个难点,目前国内已经克服
据E20研究院调研,当前中国垃圾焚烧厂平均负荷率约为60%。如果按照目前这个建设规模不停的话,很快就要降低到50%以下。这么疯狂上产能的结果就是加上补贴很多发电厂都经营不起。

国内部分垃圾焚烧发电厂建在填埋场边上,方便取料
由于这个局面转的太快,一些地区原本的垃圾填埋场重新开挖,把老的垃圾挖出来重新进行回收整理焚烧。大量超期服役的垃圾填埋场看来可以直接转成垃圾焚烧发电厂的料场了。因为很多电站缺料缺的厉害,没有做环评,擅自开挖填埋场。导致了污染物渗透等其他问题。不少被国家环保局点名批评了。
比如2019年5月14日,中央第一生态环境保护督察组曝光了吉林省四平市未经环境影响评价审批,未配套建设异味导排和渗滤液收集处置设施,擅自对30余万吨存量垃圾倒运和分拣后进行焚烧、将治污变成新的污染的过程。

已经掩埋的存量垃圾不能随便挖出来做燃料
国家监督上来以后,很多想对存量垃圾再利用的项目就规整多了。
只能说技术进步的太快,之前的烫手山芋一下子变成了香饽饽。导致很多部门根本没适应过来。
还有一些地区没那么多垃圾就只能在干湿垃圾中添加燃煤,相当于补充燃烧物(这是被允许的)。即使发电成本高一点,但是算上环境账和垃圾处理的账是有效益的。
宣传口径可能也要变了,未来我们生活垃圾数量会向美国发展,从差不多1kg人/天,升级到2-3kg/人/天,为了美好生活需求嘛,多消费多丢(定点)垃圾。
上面算是开源的办法。
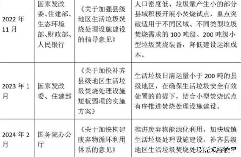
另外一个就是节流,前一段时间很多县城上马的垃圾焚烧电厂要做产能削减。3、4线城市人口持续减少背景下。很多设施要做降级,不单单是垃圾处理很多其他基础设施的适量缩减是未来一个趋势。

小地方的垃圾焚烧要适量建设,不搞盲目铺摊子
官方的话就是:“开发与县级地区生活垃圾清运量相匹配的小型化生活垃圾焚烧处理技术设备,提升县域小型垃圾焚烧项目经济性。”
最后是农村,农村的垃圾回收也会越来越重视。之前农村的垃圾因为老一辈习惯,和处理困难等原因,垃圾随意乱放的情况很严重。
而如今在垃圾变成了经济产业链的一环,是有利可图的资源了,那么就不用太担心回收的事情。10年以后,中国农村的环境还会大变样。

上海等一线城市在垃圾处理上走到了前面

上海进行垃圾分类宣传时,很多明星也参与宣传
上海是最早进行垃圾分类的,当时刚推出的时候还搞出了不少网络段子。不过到22年上海已经不在新增填埋垃圾了,99.1%的垃圾都能被焚烧处理。早先几个填埋场经过环保评估后估计也会作为燃料厂。
演员胡歌就曾经参观过上海的垃圾焚烧发电厂,这里采用的国内改进的循环流化床锅炉技术。宣传片里面唯一提到的一点是希望市民做好干湿垃圾的分类。
主要是干湿垃圾处理方式稍微不一样。如果不进行分类都混在一起只能烧了,会有不少热量浪费。但这些都是小节了,未来多搞几年大家习惯了,餐厨、污泥、危废、医废、固废等多污染物“焚烧+”协同处置会精细很多。
中国目前的工业健壮性和庞大是超过我们很多人认知的。有的时候要把中国的产业规模和整个西方甚至中国以外的所有国家对比。
全世界80亿人,我们再搞也就是14亿人。不远的将来中国的垃圾焚烧产能也要出海。不仅仅是一个可靠的经济来源,也是给第三世界国家做贡献。因为很多第三世界国家已经是垃圾围城了。

已经垃圾围城的孟加拉首都达卡
孟加拉首都达卡,是垃圾危机最严重的城市,该市每年产生约 170 万吨垃圾。但只有 42% 能被达卡市政公司收集和处理。而这种处理也只是简单的掩埋。
在达卡南部、占地 100 英亩(相当于广州天河体育中心大小)的马图伊尔垃圾填埋场,已经堆积了约 20 米高的垃圾。
达卡北部、占地 52.88 英亩的阿明巴扎尔垃圾填埋场的垃圾堆也已经高达 9 米。

恶臭扑鼻的垃圾山,即使在落后的第三世界国家也是大量人避之不及的地方
两座垃圾填埋场始建于上世纪八十年代初,由日本援建。早就超出使用年限。这两个垃圾山附近恶臭逼人,即使孟加拉整体不干净的环境下也是人们避之不及的地区。很多居住在附近的老百姓都抱怨,连亲戚也不愿意来往,因为这里环境太差了。
这就是硬需求,达卡只是一个代表。很多第三世界的大城市比如尼日利亚的拉各斯、印度的加尔各答、菲律宾的马尼拉都有这种当地人避之不及,又不断“壮大”的垃圾山。

记者捂着鼻子采访马尼拉“垃圾山”附近的居民
中国向这些地区输出垃圾焚烧技术,是一个双赢的局。(印度就算了)达卡的每年的垃圾山,中国目前产能2天就消化完了。
怎么在输出产能的同时又把中国品牌输出,这是一个比输出技术更难得事情,中国的文科生们,你们建功立业的机会来了。